چارت سازمانی

چارت سازمانی

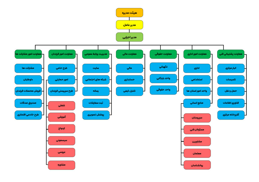
ساختار سازمانی موسسه پرتو مهر ساختار وظیفه‌ای می باشد که بر این مبنا، خدمات مشخص در واحدهای مشخص ارائه می‌گردند. ساختار سازمانی تعیین شده واکنش سریع به تغییرات را دارد و سرعت پاسخگویی را چندین برابر میکند که این امر برای سازمان‌های غیر دولتی فوق العاده مهم است.

چارت سازمانی پرتومهر

کمک مستقیم به بانک رفاه موسسه

شماره حساب: 
269520065
شماره کارت: 
5894-6370-0013-1489
شماره شبا: 380130100000000269520065

المان
کمک آنلاین
المان
محصولات پرتومهر
معرفی مراکز نگهداری
پرداخت نذورات

بدون دیدگاه

دیدگاهتان را بنویسید

روابط عمومی پرتو مهر